近日,河南发布了2026年普通高招报名信息采集有关事项提醒,明确2026年普通高招报名工作拟于2025年10月下旬开始,对口招生和专升本考生报名信息采集随普通高招报名同期进行。

另10月13日最新发布了《河南省2026年普通高招报名工作相关事宜问答》,为便于广大考生提前做好各项准备,新目标教育现将有关事项提醒如下:
1.河南省2026年普通高招报名网上信息采集时间?
河南省2026年普通高招报名网上信息采集时间:
艺术类:2025年10月28日9:00-11月3日17:00;
非艺术类:2025年11月5日9:00-11月17日17:00。
2.河南省2026年普通高招报名对象有哪些?
(1)参加2026年普通高校招生统一考试的考生;
(2)参加普通高校单独组织考试及单独录取的保送生、高职单招、职教师资单招、盲聋哑残疾生单招、消防救援单招、运动训练、武术与民族传统体育专业单招等类型的考生。
以上考生均须在规定时间内参加全省统一组织的报名。
3.报名方式是如何安排的?
我省普通高校招生报名实行网上报名与现场确认相结合的办法,包括网上信息采集、现场信息采集、报名信息确认、签订考生诚信承诺书、报名信息公示等环节,报名资格审核贯穿全程。考生须按要求完成信息采集和确认并通过资格审核,高招报名方可有效。
4.哪些人员可以申请在我省报名?
遵守中华人民共和国宪法和法律,高级中等教育学校毕业或具有同等学力,身体状况符合相关要求,并符合下列条件之一的,可以申请在我省报名:
(1)具有河南省户籍的高级中等教育学校应、往届毕业生或同等学力人员。
(2)符合《河南省关于做好进城务工人员随迁子女接受义务教育后在当地参加升学考试工作实施意见的通知》(豫政办〔2012〕180号)规定条件,在我省就业的外省户籍人员的子女参加高招报名的,考生须是高级中等教育学校应届毕业生,并具有当地实际就读学校正式学籍。
(3)在我省高级中等教育学校就读的台湾省籍学生。
(4)在我省定居且持有河南省公安机关签发的《中华人民共和国外国人永久居留身份证》,并在我省高级中等教育学校就读的外国人。
(5)在我省就读,取得高校少年班(中国科学技术大学、东南大学、西安交通大学)、数学英才班、数学领军计划、物理攀登计划、物理学科卓越人才培养计划、网络空间安全少年生等报考资格的非高三应届毕业生,根据招生院校提供的资格考生名单报考,考生如需参加文化课统一考试,考试成绩只能作为报考高校少年班、数学英才班等的录取依据,不能作为当年我省普通高校招生其他院校录取的依据。
(6)在我省就读的西藏新疆高中班应届毕业生,须具有西藏新疆高中班三年学籍且实际就读,可以在我省报名参加普通高考,录取工作按教育部相关规定执行。
(7)其他符合教育部报考规定的。
5.哪些人员不得报名?
(1)具有普通高等学历教育资格的高校在校生,或已被普通高校录取并保留入学资格的学生。
(2)高级中等教育学校非应届毕业的在校生(经核准的少年班等经教育部批准的拔尖创新人才招生类型考生除外)。
(3)在高级中等教育阶段非应届毕业年份以弄虚作假手段报名并违规参加普通高校招生考试(包括全国统考、省级统考和高校单独组织的招生考试,以下简称高考)的应届毕业生。
(4)因违反国家教育考试规定,被给予暂停参加高考处理且在停考期内的人员。
(5)因触犯刑法受到刑事处罚、尚在处罚期内的。其中,未成年人按相关法律规定执行。
(6)不符合我省普通高招报名条件的其他人员。
高考报名后至开考前,如发现考生有上述不符合报考条件的情况,按相关规定和程序取消其高考报名资格。
6.报名点是如何设置的?
报名点设置工作由各省辖市、济源示范区招生考试机构统筹安排;各县(市、区)招生考试机构根据我省普通高招报名政策和所属省辖市招生考试机构工作安排,结合学校分布、考生人数及考生类别等实际情况,按照“统一规划、统筹兼顾、方便考生”的原则合理设置辖区内报名点。各省辖市招生考试机构直接组织报名和考试的,根据实际需要设置市直报名点。
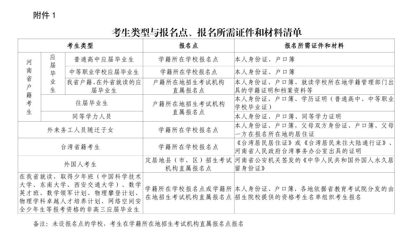
7.考生应该在何地报名?报名时提供何种手续?
报名前,考生须按要求准备报名所需证件和材料(考生类型与报名点、报名所需证件和材料清单见附件1)。
(1)具有正式学籍的应届毕业生,在学籍所在学校报名点报名。由学籍所在高级中等教育学校审核学籍等信息和身份证、户口簿等报名所需证件和材料。
(2)往届生、同等学力等社会考生,在户籍所在地招生考试机构直属报名点报名。由户籍所在地直属报名点审核身份证、户口簿、学历证明(普通高中、中等职业学校毕业证或同等学力证明)等报名所需证件和材料。
8.报名基本流程是什么?
报名工作程序包括报名资格初审、生成分发报名序号、网上信息采集、现场信息采集、报名信息确认、报名信息汇总核验等环节(报名工作简要流程见附件2)。
9.考试科目与报考类型如何确定?
报名时,所有考生均须确定选考科目。艺术、体育类专业考生(艺术和体育不能同时兼报)还须分别选报艺术类专业科类和体育类专业报考类型。艺术、体育类考生专业考试合格,方可参加艺术、体育类专业录取;艺术、体育类考生均可凭文化成绩参加普通类专业录取。
我省普通高等学校招生考试实行“3+1+2”模式,包括普通高等学校招生全国统一考试(以下简称全国统考)科目和普通高中学业水平选择性考试(以下简称选择性考试)科目。“3”为全国统考科目,包括语文、数学、外语(英语、俄语、日语、法语、德语、西班牙语任选一个语种)3门,外语科目考试含笔试和听力两个部分;“1”为选择性考试首选科目,包括物理和历史2门,考生任选1门;“2”为选择性考试再选科目,包括思想政治、地理、化学、生物学4门,考生任选2门。
10.艺术类专业省统考有哪些科类?可以兼报吗?
我省艺术类专业招生分为美术与设计、音乐、舞蹈、书法、表(导)演、播音与主持、戏曲类7个科类;其中戏曲类实行省际联考,具体按照教育部相关规定执行,其余6个科类均须参加我省统一组织的艺术类专业省统考。
音乐类分为音乐表演类(分声乐、器乐方向,考生任选其一)和音乐教育类(分主项和副项),考生可以兼报。兼报音乐表演类和音乐教育类的,考生音乐表演的专业方向须与音乐教育类的主项一致。舞蹈类分为中国舞、芭蕾舞、国际标准舞、现代舞、流行舞,考生任选一种报考。表(导)演类分为戏剧影视表演方向、服装表演方向、戏剧影视导演方向,考生可以兼报不同方向。
美术与设计类、书法类、音乐类、表(导)演类戏剧影视导演方向,因均须同时参加省统考笔试,考生只能选报其中一类,不得兼报;在报名考试时,这四类中任意一类均可与其余艺术类兼报,其余艺术类之间也可兼报。
详细规定以我省艺术类专业考试招生相关文件为准。
11.体育类专业有哪些类型?可以兼报吗?
体育类专业包括高校体育教育、社会体育指导与管理、休闲体育等专业(以下简称高考体育类),运动训练、武术与民族传统体育专业单独招生(以下简称体育单招),符合条件的考生可以兼报。
高考体育类考生须参加我省统一组织的体育类专业省统考。
报考体育单招、高水平运动队的考生还须按照教育部、国家体育总局相关规定参加相关项目专业测试或文化考试。
详细规定以我省体育类专业考试招生相关文件为准。
12.报名序号如何申领?
(1)高级中等教育学校按本校应届毕业生拟报考类别,选考科目等分类统计整理经本校审核确认符合我省报名条件的拟报考考生名单,加盖学校公章后,向县(市、区)招生考试机构提出报名申请,县(市、区)招生考试机构根据考生数量、拟报考类别等生成相应的报名序号并统一发放给申领学校,学校及时发放至考生本人。
(2)各地直属报名点对经审核确认符合我省报名条件的拟报考的往届生、同等学力等社会考生,根据考生拟报考类别,生成相应的报名序号并发放给考生本人。
13.网上报名信息采集如何进行?
考生须按规定时间登录河南省教育考试院网站,进入“河南省普通高校招生考生服务平台”,认真阅读报名要求、考生诚信承诺书,使用本人报名序号和密码注册账号后登录报名系统,按要求如实填写基本信息,并对所填信息的真实性、准确性负责。考生网上信息填报操作流程详见“河南省普通高校招生考生服务平台”的普通高校招生网上报名使用手册。
凡未按规定时间和要求进行网上信息采集或信息误填、漏填或填报虚假信息而影响普通高校招生各阶段考试或录取的,后果由考生本人承担。
14.现场信息采集是如何安排的?
县(市、区)招生考试机构根据本地实际情况及时组织考生进行报名信息现场采集工作。
现场信息采集时,考生须向所在报名点交验报名所需证件和材料,县(市、区)招生考试机构组织人员逐一审核确认合格后,现场照相、采集指纹和有效身份证件信息。
15.报名信息确认是如何安排的?
信息采集完成后,县(市、区)招生考试机构打印通过审核的考生报名登记表并加盖公章,组织考生在规定时间内核对报名信息,为避免报考信息错误影响考试、填报志愿、录取和报到,考生应认真核对报考信息。考生确认报名信息时,要认真逐项核对本人报名信息表中的内容,尤其是姓名、身份证号码、户籍、应/往届、选考科目、选考外语语种、联系电话等关键信息。报考艺术类和体育类专业的考生还须认真核对报考科类(类型)的相关信息。报考信息核对无误后,由考生本人履行签字确认手续。
16.考生姓名中出现生僻字,如何处理?
考生姓名中无法输入的生僻字使用支持国标大字符集(GBK)的输入法输入,确实找不到的生僻字用大写拼音字母代替,并在报名确认时向所属报名点(中学)申请备案正确姓名。
17.报名信息发现错误时如何更正?
如果核对时发现有错误,考生应及时向报名点工作人员反映,按程序更正后重新打印和确认。
18.思想政治品德考核如何进行?
考生所在学校或单位应对考生的政治态度、思想品德作出全面鉴定,并对其真实性负责。无就读学校或工作单位的考生原则上由所属的乡镇、街道办事处鉴定。鉴定内容应完整、准确地反映在考生报名登记表中。
考生有下列情形之一且未能提供对错误的认识及改正错误的现实表现等证明材料的,应认定为思想政治品德考核不合格:
(1)有反对宪法所确定的基本原则的言行或参加邪教组织,情节严重的;
(2)触犯刑法、治安管理处罚法,受到刑事处罚或治安管理处罚且情节严重、性质恶劣,尚在处罚期内的。
19.报名过程中发现学籍异常情况时应该怎么做?
我省普通高招报名信息与普通高中学籍信息、中等职业学校应届毕业学籍信息对接,报名系统通过考生身份证件信息将网上报名信息与报名点、学籍等信息比对,考生报考类别须与本人学籍信息一致。如有学籍异常情况,须由考生学籍所在学校负责向学籍主管部门申请逐一核实,并向当地招生考试机构提供经学籍主管部门核准确认的学籍信息。同时,网上报名系统与户籍系统连接,报名时在线核查户籍信息。对非豫户籍的考生,要重点逐一严格核查。
20.往年录取后未入学实际就读的考生还须提供哪些材料?
对往年已被高校录取未入学实际就读的考生,考生须提供无高校学籍相关证明或上交录取通知书和完整的纸介质档案。
21.哪些考生需要进行资格条件申报?符合多项条件的是否可以同时申报?
网上报名信息采集完成后,符合照顾政策的考生、具备重点高校招生专项计划的国家专项计划和地方专项计划报考资格(高校专项另网申报)的考生可以进行资格条件申报。同时符合多项条件的,可多项分别申请。
22.如何进行资格条件申报?
资格条件申报开始与截止时间与网上报名时间一致。考生须登录“河南省普通高校招生考生服务平台”,进入“资格条件申报”页面进行申报。未按要求在规定时间内进行网上“资格条件申报”的考生,无法进行资格审核,将不能取得相应的资格。
网上资格条件申报完成后,考生应按照要求向学籍所在学校或报考所在地县(市、区)招生考试机构提交相关证明材料。
高校专项计划按照教育部文件和各有关高校公布的报名要求填报。考生应及时关注中国高等教育学生信息网“阳光高考”平台发布的有关招生政策和信息,按要求进行申请。
残疾人考生须提供中华人民共和国第二代或第三代残疾人证,在“资格条件申报”页面填写残疾人证件号。
23.政策性照顾对象资格条件申报都需要提供什么材料?
(1)烈士子女:具有批准权限的烈士评定(批准)机关的批复文件或《烈士光荣证》等烈士证明书,户籍所在地县级退役军人事务部门出具的证明。
(2)在服役期间荣立二等功以上或被战区(原大军区)以上单位授予荣誉称号的退役军人:立功受奖证书、退役军人证件和户籍所在地县级退役军人事务部门出具的证明。
(3)自主就业的退役士兵:退役士兵证件和户籍所在地县级退役军人事务部门出具的证明。
(4)归侨、归侨子女、华侨子女、侨眷:省委统战部侨务部门出具的《河南省归侨侨眷证明信》。
(5)台湾省籍考生:省人民政府台湾事务办公室出具的证明和相应的户籍证明。
(6)退出部队现役的考生:退役军人证件和户籍所在地县级退役军人事务部门出具的证明。如属于“自主就业的退役士兵”则按第(3)项申请。
(7)因公牺牲军人的子女:《革命军人因公牺牲证明书》和户籍所在地县级退役军人事务部门的证明。
(8)一至四级残疾军人的子女:《中华人民共和国残疾军人证》和户籍所在地县级退役军人事务部门的证明。
(9)平时荣获二等功或者战时荣获三等功以上奖励的军人的子女,驻国家确定的三类以上艰苦边远地区和西藏自治区,解放军总部划定的二类以上岛屿工作累计满20年军人的子女,在国家确定的四类以上艰苦边远地区或者解放军总部划定的特类岛屿工作累计满10年军人的子女,在飞或停飞不满一年或达到飞行最高年限空勤军人的子女,从事舰艇工作满20年军人的子女,在航天和涉核岗位工作累计满15年军人的子女:部队师以上政治机关的证明及现役军人证件。
(10)残疾人民警察,公安烈士、公安英模和因公牺牲、一级至四级因公伤残公安民警子女:省公安厅出具的证明。
(11)农村户口的独生子女:村委会出具的证明。
(12)5A级青年志愿者:经共青团中央青年志愿者守信联合激励系统认定。
24.申报重点高校招生专项计划需要满足什么条件?
1.国家专项计划
考生须同时具备下列条件:
(1)本人具有实施区域当地连续3年以上户籍,其父亲或母亲或法定监护人具有当地户籍;
(2)本人具有户籍所在县高中连续3年学籍并实际就读;
(3)已在当地参加当年统一高考报名且通过报名资格审核。
2.高校专项计划(另网申报)
考生须同时具备下列条件:
(1)本人及父亲或母亲或法定监护人户籍地在实施区域的农村,本人具有当地连续3年以上户籍;
(2)本人具有户籍所在县高中连续3年学籍并实际就读;
(3)已在当地参加当年统一高考报名且通过报名资格审核。
3.地方专项计划
考生须同时具备下列条件:
(1)本人及父亲或母亲或法定监护人户籍地在我省的农村;
(2)已参加当年统一高考报名且通过报名资格审核。
根据教育部规定,往年被专项计划(包括国家专项计划、地方专项计划和高校专项计划)录取后放弃入学资格或退学的考生,不再具有专项计划报考资格。
25.每名考生是否均须参加普通高校招生体检?
普通高校招生体检工作是高等学校对考生进行全面考核的一项重要内容,体检结论是考生合理填报普通高招志愿、高校录取工作的重要依据,直接影响高校招生录取以及考生未来就业。所有参加普通高校招生统一考试以及提前单独招生(含对口招生)的考生均须参加身体健康状况检查(体检详细规定及要求另行通知)。各地要确保每个考生知晓自己的体检结论,以及体检结论对填报志愿与录取的影响,并在体检确认表上签字。未经体检的考生,高校可不予录取。体检费用标准按有关部门的规定执行。
26.报名考试费如何上缴?
报名考试费99元/人。另外,报考体育教育、社会体育指导与管理、休闲体育等专业的考生,收取体育专业加试考务费50元/人;报考艺术类专业的考生,按报名科类(方向)收取艺术专业加试考务费100元/人/科类(方向)。
考生报名考试费统一通过考生服务平台及其管理系统网上支付上缴。
27.考生忘记考生号或密码如何处理?
考生如果忘记自己的考生号和密码,可以通过“河南省普通高校招生考生服务平台”菜单栏的“忘记考生号”和“忘记密码”菜单项找回自己的考生号和重置密码;也可到报名所在县(市、区)招生考试机构找回考生号和重置密码。
28.报名过程中出现违规行为如何处理?
考生须签订《河南省2026年普通高校招生考生诚信承诺书》,不得由他人代签。
考生、考试工作人员、社会其他人员在报名工作各环节出现违规行为的,严格按照《中华人民共和国教育法》《国家教育考试违规处理办法》(教育部令第33号)和《普通高等学校招生违规行为处理暂行办法》(教育部令第36号)确定的程序和规定严肃处理,依法依规追究当事人及相关人员责任;构成违反治安管理行为的,由公安机关依法给予治安管理处罚;构成犯罪的,依法追究刑事责任。对党员和公职人员违规违纪的,依据《中国共产党纪律处分条例》《中华人民共和国公职人员政务处分法》《事业单位工作人员处分规定》等严肃处理。对因教育行政部门、招生考试机构、报名点疏于管理,弄虚作假或协助考生弄虚作假违规获取我省普通高招报名资格造成严重后果的党员,依照《中国共产党问责条例》等对直接责任人和负有领导责任的人员,依纪依规进行严肃追责问责。
29.如何获取最新报名信息?
我省普通高招有关政策规定将通过河南省教育考试院网站、河南招生考试信息网、河南省普通高校招生考生服务平台、河南省教育考试院微信公众号、“招考豫言”微信公众号等官方渠道发布,请广大考生和家长及时关注最新报名动态。
30.报名过程中考生咨询服务渠道有哪些?
考生如需咨询,请联系报名所在地招生考试机构(地址、电话详见河南省教育考试院网站“机构介绍—河南省招生考试综合服务大厅联系方式”栏目),也可登录河南省教育考试院网站或在河南省教育考试院微信公众号进行咨询,或拨打省教育考试院咨询服务热线。
附件:
1.考生类型与报名点、报名所需证件和材料清单

2.报名工作简要流程

*信息来源于河南省教育考试院,仅作分享使用
咨询客服